(文前提要)目前市场上,健康医疗类保险名目繁多,每一类产品皆有其独特的功能。对于消费者而言,首先应该能覆盖重大疾病这一最大风险源的产品。
不少人都已经明白,保险最大的功能,就在于当你一旦遭遇不幸时,可以依靠保险金让自己和家庭避免陷入经济危机,同时使得自己和家人能够继续维持原有的生活水准,而不至于因为一个事故而陷入困顿。
可是,在了解了自己和家人的各方面保障需求后,人们愿意购买的保险大多数往往不止一个产品,而且在同一时期一个家庭中的不同成员可能都有购买保险的计划。但是,手中的预算金额可能有限,比如不希望全家的年保费支出超过家里一个月的收入。此时,怎么办?该如何选择?
太平人寿健康险专家介绍说,和理财目标需要安排轻重缓急一样,购买保险也该优先购买最急需的产品,先近后远,先急后缓,也就是最好能按顺位为自己和家人选择保险品种,这才能让自己投入的保费起到“四两拨千斤”的效用。
比如,对于普通人需求很大的健康医疗类保险,就有医疗费用保险、医疗津贴类保险、防癌险、重大疾病险、长期护理保险等各类险种,真是让人眼花缭乱,在给自己和家人规划保障的时候,又该优先安排哪一类产品呢?太平人寿的专家为我们分析了以下两种典型的“迷思”情况。
迷思一:先考虑买医疗险,便宜啊
太平人寿专家观点:错!
原因剖析:保险规划应遵循顺位选秀原则,按风险大小来分,风险越大,越应该转嫁给保险公司;风险小,则可以自留。
比如,有一位上海的世界500强企业的技术总监,是家里绝对的主心骨,妻子平常已经为他购买了不少商业保险。不幸的是,由于工作压力太大,这位“金领”罹患了胃癌。遗憾的是,翻阅他之前所购买的商业保险单,才发现他的保险分别为两份意外险、一份分红寿险和一份住院费用保险。虽然住院费用保险能报销几千元医疗费用,但对于重大疾病的治疗费用而言,真的是杯水车薪。如果他的妻子平常为其安排了足额的重大疾病保障,那么就可以覆盖到这次的风险了。
也许不少人会觉得,医疗费用保险,每年几百元就能撬动几千元甚至上万元的医疗费用报销额,还是挺划算的。但要知道,对于绝大多数加强而言,小毛小病住院产生的几千元或一两万元医疗费用,一来都有社保能报销一部分,二来哪怕全部由家庭独立承担,这点风险还是能应付过去的。但类似重大疾病这样的风险,随着医疗费用的不断上涨,没有几十万元根本无法覆盖。根据中国城市居民主要疾病死亡率报告统计,排名前三位的分别是恶性肿瘤、脑血管疾病(脑中风)、心血管疾病,表1是几类常见重大疾病目前大概的治疗费用水平。
而且,重大疾病险的绝对保费支出看似比普通医疗费用保险要高,但其实它的杠杆率并不低。比如,20岁男性投保10万元保额的太平“福佑金生”组合保险计划,选择20年交费,年缴保费3062元,资金杠杆率还是很高的。
结论:越是类似大病这样一次性需要支出几十万元这样的高额破坏性经济风险,越应该尽早通过保险的形式安排好保障。
表1:几类常见重大疾病的治疗费用

(编者注:以上数据为2011年治疗费用水平,随着近年来医疗费用逐年上涨,实际数字已经远超五年前的水平)
图1:2015年重疾案件理赔情况——病种分布

数据来源:《太平人寿2015年重疾险理赔报告》
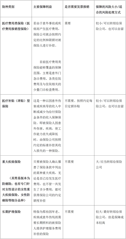
表2:各类健康医疗保险的特征比较

迷思二:我还年轻,不用考虑重疾险
太平人寿专家观点:错!
原因剖析:从各家保险公司的理赔经验数据看,重大疾病高发期在40岁-50岁左右,而且近年来,趋势越来越年轻化,29-40岁人群罹患重大疾病的比例也日趋上升。
比如,根据太平人寿发布的2015年重疾案件理赔分析报告显示(见图2),重疾案件中被保人出险年龄区间段占比最高为41-50周岁之间,占比为41.95%,其次为51-60周岁,及31-40周岁两个区间,占比分别为24.93%和20.87%。与2014年相比,41-50周岁的出险率同比下降8.7%,51-60岁的出险率同比上升15%。
据有关统计数据显示,29-40岁人群的重疾赔付案件占比高达50%以上!
结论:重疾保障必须及早规划,第一份健康医疗险,就该选择重疾险,如此才能更有保障意义!(太平人寿天津分公司)
图2:重大疾病出险案例年龄分布情况

数据来源:《太平人寿2015年重疾险理赔报告》